Skip to content
Krishna Avva's Cogitations
IT Architecture
AI ML
Bio Pharma
Rest of Tech
Krishna Avva
From SaaS Sprawl to Agent Sprawl: How to Architect the Next Enterprise Era
Are You Securing Your IT Resources enough? A Zero Trust Perspective
When AI Starts Building Its Own Civilization: A Glimpse into the Future of Autonomous Societies
Enterprise Security — Identity and Access Management
Address Data Residency in Software Architecture
Blockchain Consensus Mechanisms — Energy Consumption Challenges for adoption
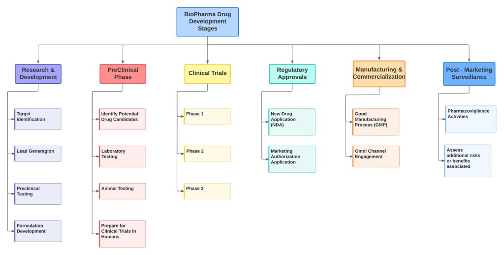
BioPharma Domain Series 3/7 Preclinical Phase
BioPharma Domain Series 2/7 - Research & Development
BioPharma Domain Series 1/7— Introduction
Reinforcement Learning from Human Feedback (RLHF)
1
2
Next Page
Subscribe
Subscribed
Krishna Avva's Cogitations
Sign me up
Already have a WordPress.com account?
Log in now.
Krishna Avva's Cogitations
Subscribe
Subscribed
Sign up
Log in
Report this content
View site in Reader
Manage subscriptions
Collapse this bar